新168幸运飞飞艇

欢迎来到新168幸运飞飞艇官网,中网能源 (安徽) 有限公司专业生产微机综合保护装置 、智能操控装置 、 开关状态指示仪 、 除湿器 、温湿度控制器 、加热器 、故障指示器 、多功能仪表 、带电显示器 、 电磁锁 、智能电容器。
当前位置:网站首页 > 产品中心 > 弧光保护 >

CEP-HGBH弧光保护系统

发布时间:2024-06-19

cp1

中、低压母线发生短路故障时,所产生的电弧光对设备及人员会造成极大的伤害。但是目前在国内中低压母线系统中一般不配置专用的快速母线保护,而是依赖上一级变压器的后备保护切除母线短路故障,这样导致了故障切除时间的延长,加大了设备的损伤程度,破坏严重时可能造成事故进一步扩大,威胁到系统的稳定运行,该问题已引起业内专业人士的高度重视。
研制的CEP-HGBH电弧光保护装置采用弧光检测和过电流检测双判据原理,保护动作速度快、可靠性高,是国内研发的电弧光保护装置。   
CEP-HGBH电弧光保护装置跳闸回路采用了多路快速继电器及常规继电器,可供用户选择。
选用快速继电器出口跳闸时间小于4ms,选用常规继电器出口跳闸时间小于8ms,远快于传统的母线保护,对开关柜的内部弧光故障总切除时间可以控制在100ms以内。
本保护装置可以确保操作人员安全,将故障损失降,为快速处理故障,恢复供电创造了条件。

1、电弧光产生的原因:
(1)、开关设备内电弧光产生的人为原因有:
误入带电间隔;隔离开关误操作;带接地线合闸;忘记测量工作区内的电压等。 
(2)、开关设备内电弧光产生的技术原因有:
设备故障和带电设备的误操作;设备正常检修后,遗漏工具在开关设备内;错误的接线和母线连接;
绝缘老化、机械磨损、过电压、小动物(尤其是老鼠)、灰尘、温度、湿度及腐蚀等环境因素。
2 、电弧光的危害
开关设备内部间隔发生故障而产生的电弧光造成开关设备中的压力和温度迅速增加,如不及时切除、将造成以下重大危害:
(01)、电弧光中心温度相当于太阳表面温度的2倍,约为20000℃,由于过热将导致铜排、铝排熔毁气化;
(02)、电缆熔毁,电缆护套着火;
(03)、过热导致压力上升,使开关设备爆炸;
(04)、开关设备剧烈振动,使固定元件松脱;
(05)、使上一级变压器承受近距离短路故障冲击,故障电流产生的电动力可能导致变压器绕组变形发生匝间短路; 
(06)、故障产生的弧光冲击波以300m/s的速度爆发,可摧毁途中的任何物质,若波及站内直流系统造成全站直流失电,将造成无法弥补的重大损失;
(07)、高温灼伤皮肤,强光刺伤眼睛;   
(08)、爆破音振损伤耳膜,肺脏;
(09)、爆炸碎片飞射,造成人员伤亡。
(10)、电弧光故障的危害程度取决于电弧光电流的大小及切除时间长短,电弧光产生的能量
 

要保证设备不受结构性损伤,必须尽量缩短切除时间。
 

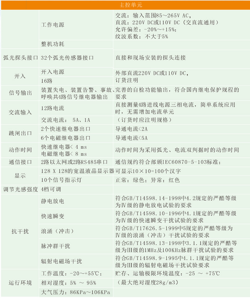
技术参数:

c08a4c0b321ddca


新168幸运飞飞艇